2026 年 1 月 13 日,寧夏建材集團股份有限公司(以下簡稱 “寧夏建材”)連發多份公告,披露系列高管人事變動事項。公司董事長王玉林因工作調整離任,副總裁李衛東、王常軍同步辭去相關職務;董事會審議通過補選朱兵為非獨立董事候選人,并聘任潘毅為常務副總裁,一系列人事調整標志著公司治理架構進入優化升級新階段。

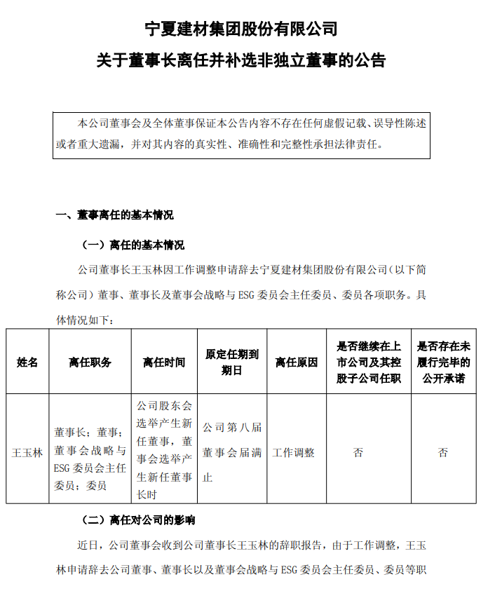
公告顯示,王玉林辭去公司董事、董事長及董事會戰略與 ESG 委員會主任委員等職務。為保障經營管理平穩過渡,在股東會選舉產生新任董事、董事會選舉產生新任董事長前,其將繼續履行董事長職責。據了解,王玉林任職期間始終堅守職責,為公司戰略規劃落地、核心業務拓展及 ESG 體系建設奠定了堅實基礎,寧夏建材董事會對其任職期間的積極貢獻表示衷心感謝。截至公告披露日,王玉林未持有公司股份,無未履行完畢的公開承諾,其離任不會對公司日常生產經營及董事會正常運作產生不利影響。
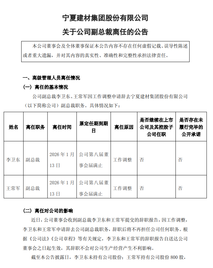
同日,公司副總裁李衛東、王常軍因工作調整申請辭去副總裁職務,辭職后不再擔任公司任何職務。根據《公司法》及《公司章程》相關規定,二人辭職報告自送達董事會之日起生效。其中,王常軍持有公司股份800股,并承諾離職后6 月內不轉讓其所持股份,二人均無未履行完畢的公開承諾。寧夏建材董事會表示,兩位副總裁在任期間為公司生產運營、市場拓展等方面付出的努力和取得的成效值得肯定,對其貢獻致以誠摯謝意,其離任不會影響公司生產經營的連續性。

為完善公司治理結構,保障董事會規范運作,經控股股東中國建材股份有限公司提名,寧夏建材第八屆董事會第六次臨時會議審議通過相關議案,同意補選朱兵為公司第八屆董事會非獨立董事候選人,該事項尚需提交公司股東會審議批準。公開簡歷顯示,朱兵出生于1970年 月,碩士學歷,教授級高級工程師,擁有豐富的建材行業從業經驗和管理資歷,曾任合肥水泥研究設計院副院長、中國中材國際工程股份有限公司總裁等職務,現任中國建材集團有限公司總經理助理,其專業背景和行業積淀有望為公司發展注入新動能。

會議同時審議通過《關于聘任寧夏建材集團股份有限公司常務副總裁的議案》,同意聘任潘毅為公司常務副總裁。資料顯示,潘毅出生于1982年12月,碩士學歷,會計師,具備多元的企業管理經驗,曾任西南水泥有限公司副總裁、財務總監,中建材投資有限公司巴布亞新幾內亞分公司總經理等職,現任北新建材集團有限公司副總經理,其在財務管控、海外業務運營及企業治理等方面的專長,將為寧夏建材高質量發展提供有力支撐。


